
城市以及支撑城市不断向上生长进化的各项资源并不是无限扩展的。中国的城市化进程正在进入一个新的阶段——增长将不再是必然。
过去30年,中国城市的经济统计数据一路上扬,人口持续流入,大城市长久繁荣。但不可回避的,中国消费社会的狂飙时代已经结束,热闹了近10年的下沉机遇和消费升级无法一直支撑城市扩容;热钱投资退潮,一夜暴富的创业赛道减少,城市产业“腾笼换鸟”的进程到了比拼硬科技实力和产业链链主企业话语权的阶段;再加上城市空间营建基本结束,土地财政效用减退,以及可预见的人口红利消失,中国城市黄金发展期的速度和节奏难以重复。
基于长期的城市研究所关注到的变化,第一财经·新一线城市研究所从今年起,将榜单更名为“新一线城市魅力排行榜”,并对评价体系作了一轮较大的改版。
一级维度中,原本“生活方式多样性”维度上年轻人在消费及文化休闲活动相关的需求,被分拆融进了商业资源集聚度和城市人活跃度;同时新增了“新经济竞争力”维度,重点关注头部优质企业对城市经济的拉动、新消费业态的线上线下活力,以及在产业端用数据探查出的产业链结构性优势与可持续发展态势。

“新一线城市魅力排行榜”在这一时点上作出系统性的改变,是希望在中国城市进入下半场比拼时,这套已经运转多年的评价体系也能更贴近城市在新阶段所应当关切的问题。
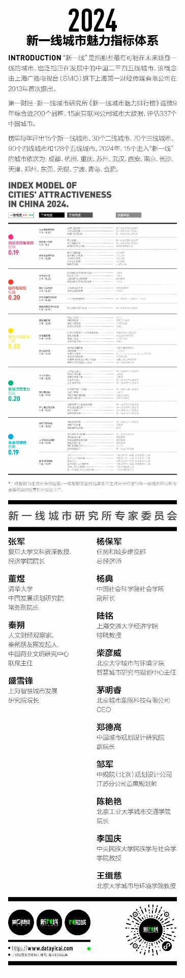
不变的是,榜单仍坚持采用与15家互联网公司和数据机构合作的方式,结合新一线城市研究所自有的商业和产业大数据,围绕商业资源集聚度、城市枢纽性、城市人活跃度、新经济竞争力和未来可塑性五大一级维度来评估337座地级及以上城市的综合魅力表现。
2024年的15座新一线城市依次是:成都、杭州、重庆、苏州、武汉、西安、南京、长沙、天津、郑州、东莞、无锡、宁波、青岛和合肥。

与上一年相比,新一线城市与二线城市分界线上的竞争依然胶着。无锡时隔5年重回新一线城市之列,并以总分不到0.5分的微弱优势连续超越了宁波、青岛和合肥,名列新一线城市第12位;而昆明的表现再次振荡,跌回二线城市。

综合今年的榜单数据特征,我们有如下发现:
商业格局趋稳,商业文明的进步并未停滞。几乎所有城市的商业都暂时饱和了。出于对看不到增量的困惑,商业市场进入了一段冷静期。但城市商业这部发动机的进化并不会因此停滞,下一代中国城市商业的经营者正更深入地思考,如何将有限的存量空间和资源盘活成最适合当代城市人生活情趣的载体。
城市网络固化,新一线城市机遇期延长。城市网络体系和层级架构基本固定,马太效应将使得身处其中的枢纽节点城市在未来较长一段时间内继续拥有做大做强的势能。中小规模城市要想突破当前的城市格局,需要更加智慧的策略,也需要运气。
年轻人的城市选择不再有主流模式。城市对人的吸引力发生了本质性的改变,Z世代年轻人的角色更接近城市繁荣成果的享用者,希望自己与城市之间建立的关系属于“气味相投”,而不是单纯的利益羁绊。不同人带着不同目的奔向不同的方向,城市之于人的魅力也就真正地参差多态了。
新经济板块轮动,但只有新故事远远不够。近几年中国城市毫不掩饰在新经济产业资源争夺中的欲望,但产业的成长不像城市建设那样短期起效。硬核的科研底子、适配的人才结构、相关链条上的产业基础储备,以及长久以来营商环境的友好程度,甚至还需要城市区位禀赋的配合,新兴产业才有落地生根的机会。
真正优秀的城市,从不会被埋没。
面向未来,城市能做和要做的事情还有很多,并且心态上不能再依循以往急于求成的惯性思路。城市与我们并不是简单的重逢,更换了轨道,改变了节奏,城市发展下半场的耐力赛已经鸣哨。


| 2024新一线城市魅力排行榜指标解读 |
《新一线城市魅力排行榜》的指标体系包含了商业资源集聚度、城市枢纽性、城市人活跃度、新经济竞争力和未来可塑性五大一级维度。榜单的一级与二级维度权重以新一线城市研究所专家委员会打分的方式计入,二级维度以下指标数据则采用主成分分析法。榜单各细分维度指标主要采用2023年全年或者截至2024年年初的数据计算得出。
商业资源集聚度由大品牌青睐指数、商业核心指数和商业配套成熟度三个维度构成。经过十余年发展变化,品牌下沉和扩张的策略趋缓,商业市场的供需关系渐趋平衡,主流消费品牌的城市格局也已基本确定。2023年,全国共有264座城市的休闲娱乐商业配套规模呈现增长,而生活便利商业配套规模仍在增长的只有91座。
城市枢纽性通过交通联系度、城际流动指数、产业协同关联指数和商业资源区域中心度来衡量。2023年国内民航客运还处在恢复进程中,多数城市和机场的旅客吞吐量仍不及2019年,但热门线路已全面回归正向增长。人流和货物流动的全面恢复,由企业投资关系构成的产业协同更是织就了城市间紧密连结的网络。
城市人活跃度主要衡量城市人在消费、休闲和夜间三个层面的活力表现。旅游和演出市场正全面复苏,淄博、延边、洛阳、哈尔滨等网红旅游城市的旅游消费热度高涨,同比增长均超过300%。文化和生活方式领域的市场下沉进入高峰期,二三线城市甚至更低线的城市都在举办演唱会、音乐节、城市马拉松等文娱体育活动。
新经济竞争力描绘的是驱动中国城市发展的内生动力,由企业引领力、新消费指数和产业链生态指数构成。消费行业的最新发展中,长沙、杭州、成都等城市诞生了一批新消费品牌;长沙、沈阳、厦门、哈尔滨等城市的小红书指数排名高于自身综合排名。在集成电路、人工智能、生物医药、新能源、高端装备等新兴产业领域,苏州、南京、西安、合肥等城市都已在各自的专长领域取得不小成就。
未来可塑性包含创新氛围指数、人才吸引力指数和城市规模指数,是对中国城市面向未来发展所拥有的各项储备与潜力的全面洞察。创新产出成果端,深圳、北京和宁波的企业创新活跃度最高。到创新转化时,济南和宁波在2023年的一级市场融资额增量位列全国前十。医疗资源服务力和数字治理能力是今年新增的三级维度,用以衡量城市公共服务能力最终对人才城市选择的吸引力。

| 2024年城市分级完整名单 |
(包含中国内地337个地级及以上城市)

| 关于《新一线城市魅力排行榜》 |

策划 / 沈从乐
统筹 / 车洁舲
数据分析与报告撰写 /
沈从乐 车洁舲 张鼎
杨兴源 陈爱晨 常鹤影 伏星宇
陈雨露 曾铭 张晓洲 汪子涵
知城数据平台/
周佳林 卞婷婷 盛春惠 潘琳 崔秩赫
视觉设计/
王方宏 徐春萌 景毅
顾问 / 赵嘉 戴喆骏
感谢以下
2024新一线城市魅力排行榜
合作伙伴


(本文来源新一线城市研究所,如有侵权请联系删除)