作者:为你解惑的
来源:善世集团(ID:shanshi-hro)
员工与企业的劳动合同解除后,向用人单位主张补偿金或者赔偿金是常见的事,但不少HR还分不清经济补偿金和赔偿金,甚至在认知和实操中走进了误区,给企业带来不少麻烦。
本文善世将为大家盘清“经济补偿金”容易引起误区的二三事,HR们记得收藏哦!


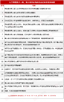
公司可能误以为经济补偿金只适用于劳动合同解除或终止的情况,而忽视了其他法定应当支付经济补偿金的情形。
如竞业限制协议下的竞业禁止经济补偿、因用人单位拖欠工资而产生的经济补偿等。


一些公司或HR可能误认为协商解除劳动合同的经济补偿金一律按照“N+1”的标准(即工作年限乘以月薪再加一个月的工资)进行计算。
实际上按法律规定,“N+1”通常是企业为了促使员工接受协商解除而自愿提供的额外补偿,并非法定标准,法定的经济补偿金计算通常遵循“N”原则,即工作年限乘以月薪(特殊情况如月薪超过当地平均工资三倍有封顶规定)
所以单位在协商解除后支付经济补偿金的标准,并非N或者N+1,而是双方就解除达成一致时的补偿金数额。



经常有HR的小伙伴在协商难以推进、公司领导又特别想要解除的时候,就会问:我能不能直接给员工2N,然后把员工解除?这个问题的核心是:是否钱给足了,就能做到无理由的合法解除?答案是不一定。
无理由解除,也就是违法解除员工的劳动合同。在违法解除的情况下,将导致以下两个后果:
一是员工接受2N的赔偿,同意解除劳动合同;
二是员工不接受解除,要求恢复继续履行并要求公司支付违法解除期间的工资。
遗憾的是,这两个后果的选择权不在公司,而在于员工。
所以,即便公司愿意以2N解除员工,员工仍有可能选择后者。原因可能是员工工龄比较短,相对来说2N的金额比较低,违法解除期间的工资比较多,又或者公司彻底将员工激怒,员工只为争一口气。
所以,与其单位砸给员工2N,然后单方解除,还不如给员工2N,双方协商解除,毕竟签了协商解除协议才能有效避免违法解除的风险。


在《劳动合同法》实施之初,大家都习惯将“无固定期限劳动合同”认为是铁饭碗。所以,很多人认为只要将签有无固定期限劳动合同的员工解除,就要支付2N。
其实不然,无固定期限劳动合同,只是劳动合同的一种类型。它并非必然导致违法解除。相较于固定期限劳动合同有一个到期的时间,无固定期限劳动合同顾名思义,没有明确的到期时间,但是其解除情形其实和固定期限劳动合同是相同的,它同样适用不胜任工作解除、医疗期满解除、客观情况解除甚至员工的过错性解除。
它与固定期限劳动合同的唯一区别在于,其不存在期满终止的情形。而在其他情况下,经济补偿金的标准都是一样的,并非2N。


公司可能错误地认为主动辞职的员工无权获得经济补偿金,其实,在单位存在过错导致劳动者被迫辞职的也有经济补偿金。
根据法律规定,如果员工因用人单位未依法缴纳社会保险、未及时足额支付劳动报酬、规章制度违法损害劳动者权益等原因被迫辞职,仍可主张经济补偿。


在某些情况下,公司可能错误地认为只要被辞退的员工都应支付赔偿金,或者误将赔偿金与经济补偿金混为一谈。实际上,赔偿金(如违法解除劳动合同的赔偿金)是在用人单位违法解除劳动关系时才需支付的双倍经济补偿,而合法解除劳动关系只需支付经济补偿金。
1. 经济补偿金:经济补偿金是在劳动合同合法解除或终止后,用人单位依法一次性支付给劳动者的经济上的补助。我国法律一般称作“经济补偿”。
2. 赔偿金:赔偿金有多种,这里的赔偿金是指用人单位违法解除或终止劳动合同,劳动者不要求继续履行劳动合同或劳动合同已经不能履行的,用人单位应当按照经济补偿标准的二倍向劳动者支付的赔偿。
由此可见,区分经济补偿金和赔偿金最关键的一点是,用人单位解除或终止劳动合同是否合法。当用人单位违法解除或终止劳动合同,那么,劳动者有权向用人单位提出赔偿金的诉求。
其次要明确的是,当用人单位合法解除或终止劳动合同,用人单位是否需要支付经济补偿金也要看情况而定。

所以,HR遇到类似的情况,可以按以下步骤自查一下:
首先认定员工的劳动合同,属于合法解除终止,还是违法解除终止?
如属于合法解除终止,再按《劳动合同法》第四十六条确定有没有经济补偿,按《劳动合同法》第四十七条确定经济补偿有多少。
如单位违法解除终止,而员工不要求继续履行劳动合同,或者劳动合同已经不能继续履行的,用人单位应当依照规定的经济补偿标准的二倍支付赔偿金。用人单位支付了赔偿金的,不再支付经济补偿金。





计算经济补偿金时,公司可能误用错误的工资基数。正确的计算基数通常是员工的前十二个月平均工资,包括基本工资、岗位工资、绩效奖金等各项货币性收入,但应剔除加班工资、福利性补贴以及非按月固定发放的项目。
有时公司可能未扣除不应计入的部分或未充分考虑所有应计入的收入,导致基数计算错误。


对于高薪员工,如果其月工资高于用人单位所在直辖市、设区的市级人民政府公布的本地区上年度职工月平均工资三倍的,支付经济补偿的标准应按职工月平均工资三倍的数额计算,且向其支付经济补偿的年限最高不超过十二年。
公司可能未执行这一封顶规定,导致过高或过低计算经济补偿金。


在计算工作年限时,公司可能未合并计算劳动者在原单位工作期间后被合并、分立、改制等情况下的工龄,或者对非因劳动者本人原因从原用人单位被安排到新用人单位工作的,未连续计算工龄。
这可能导致少计劳动者的工作年限,从而少付经济补偿金。


对于孕期、产期、哺乳期女职工、医疗期内的员工、工伤职工等特殊群体,法律往往给予更严格的保护,即使在这些员工主动辞职或劳动合同到期终止时,也可能需要支付经济补偿。
公司可能忽视这些特殊规定,未能正确处理相关经济补偿事宜。
综上,最后为大家提供几个补偿方案的小建议:
不要期望所有员工都能对补偿标准很满意;
补偿方案应在符合法律规定的同时,让员工觉得有“利”可图;
补偿方案的设置应当坚持原则,设定好后不轻易更改;
针对某员工的让步增加补偿标准,需有合理理由,避免他人跟风。
整理来源:华律网、找法网、上海人社局、劳达laboroot
(本文来源善世集团(公众号ID:shanshi-hro),如有侵权请联系删除)